![]() |
|---|
長三角地區是我國大健康產業發展的引領區域,三省一市形成了各具特色的生物醫藥產業集群。從省域產業來看,上海為長三角區域生物醫藥產業技術研發與成果轉化的中心,形成了浦東張江-周康、閔行和徐匯、奉賢、金山、青浦為核心的生物醫藥及醫療器械產業基地;江蘇是我國生物醫藥產業成長性最好、發展最為活躍的地區之一,已形成蘇州、南京、泰州、連云港等一批生物醫藥產業研發及生產基地;浙江形成了杭州、寧波為核心的生物醫藥與醫療器械產業生產與研發聚集區;安徽形成了以合肥為核心的生物醫藥與醫療器械產業生產基地,目前產業規模偏小,但規模效應快速提升。
從產業空間分布來看,長三角區域生物醫藥產業發展形成了四大集聚區,分別是上海集聚區、沿長江集聚帶、杭州灣集聚區、海州灣集聚區。下面結合產業定位、空間分布、專業園區等情況,對四大集聚區的發展情況做一下梳理。

上海集聚區初步形成了浦東張江-周康、閔行和徐匯生物醫藥研發、臨床服務外包和產業基地,以及奉賢、金山、青浦生物醫藥產業基地等六大優勢互補、錯位發展、各具特色的健康醫療/生物醫藥產業板塊。


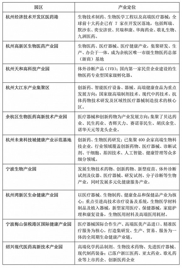
杭州主要聚焦高端醫療器械、3D醫療器械、智能醫療設備、檢測設備、護理設備、穿戴式醫療設備等細分方向。寧波重點發展生物醫學材料制品及植入器械、新型家用醫療和保健器械、家庭護理和康復設備、高端醫美醫療器材領域。


沿長江經濟帶生物醫藥產業主要集聚在蘇州、泰州、南京、合肥等城市。蘇州實行產品差異化定位發展,生物醫藥產業呈現高質量發展態勢;泰州前沿醫藥研究與制造上全國領先;南京生命健康產業資源加速集聚,但產業資源布局分散且園區定位存在同質化;安徽產業定位很高,但目前正處在成長期。


海州灣集聚區主要指連云港市形成的生物醫藥產業集群,以恒瑞醫藥為龍頭形成了藥品和器械兩大發展板塊,主要產業方向包括抗腫瘤藥物、現代中藥、診斷試劑、醫療設備、醫美器材、藥包材等。

連云港經濟技術開發區生物醫藥產業園的產業方向主要為抗腫瘤藥物、抗肝炎藥物、麻醉手術用物、新型中成藥、新型藥用包裝材料、醫用消毒滅菌設備等六大領域。重點企業有恒瑞醫藥、康緣藥業、豪森藥業、德源藥業、臣功制藥、諾泰藥業、杰瑞藥業、長慧醫藥、暨明醫藥、佑源醫藥設備、蘇云醫療器材等。
海州開發區醫療器械產業園的產業方向包括高分子材料、互聯網醫療大數據、特殊醫療配方食品、基因組庫、激光器械、手術耗材、整形醫療器械、診療試劑和設備等多個領域。重點企業有正大天晴、奧精科技、斯凱瑞博、百川國際、遠宸金泰、新科以仁、中智科諾、北京鉑鑾等。
微信公眾號
IHE大健康展
閱讀更精彩!