![]() |
|---|
核心摘要:
管理模式:備案制產品進入門檻低,上市周期快,但產品可用原材料和功能聲稱較窄,產品同質化嚴重;注冊制產品從可用原材料和功能聲稱上更為寬泛,但是需要進行系統評審,批文受行政審批影響大,產品上市時間難以把控。
行業問題:產品功能聲稱受限且已有產品功能同質化嚴重,消費者更多細分化的保健需求或將難以滿足。
應對策略:國內企業可通過收購國外優質企業,補齊產品矩陣,滿足消費者細分化需求。
行業問題:產品無法聲稱功能,與消費者溝通成本高;功效性成分使用量受限,或將影響產品功效性的發揮。
應對策略:優化產品配方、多種功效性原材料復配,彌補單一原材料劑量不足的問題;通過功能性試驗證明產品功能,為產品質量背書;與消費者的溝通宣傳上,引導其對產品功能合理的心理預期。
行業進入門檻:保健食品對企業的法規資質、研發能力和資金實力要求高;功能性食品進入門檻低,發展更為靈活。
成熟企業:對于保健食品,通過收購入局是跨界玩家入局較為快速的方式;對于功能性食品,依托企業基因對產品進行升級或者拓展相關品類,復用原有渠道及客戶資源,助力公司實現業務增長。
初創公司:對于保健食品,從0到1誕生大體量公司的難度大;對于功能性食品,洞察用戶未被滿足的潛在需求和消費場景,通過原始產品創新占領用戶心智,抓住時間窗口實現突圍。
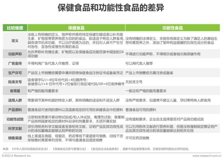
中國現行法律法規將食品劃分為普通食品和特殊食品兩大類,其中特殊食品包含保健食品、特殊醫學用途配方食品、嬰幼兒配方食品。中國目前并沒有關于功能性食品的官方定義,其本質上仍是普通食品,按照普通食品的法規來監管。
保健食品:在中國有明確的官方定義和相關法規,產品在上市銷售前需要申請并獲得保健食品注冊證書或備案憑證,即藍帽子,保健食品可以根據注冊或備案產品情況進行相應的功能聲稱。
功能性食品:目前在中國沒有明確的官方定義,其本質上仍是普通食品,按照普通食品進行監管。產品上市前無須注冊或備案,不得進行功能聲稱。



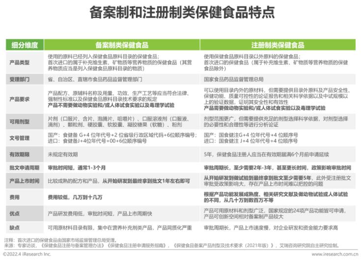
中國根據保健食品所用原料的不同,對產品實施注冊和備案雙軌制管理。注冊制的產品從可用原材料和功能聲稱上更為寬泛,但是需要對產品進行系統評審,時間周期長;備案制簡化了行政審批流程,加速了產品上市時間,但是產品可用原材料和功能聲稱受限,導致產品同質化嚴重。


進口保健食品在中國的銷售方式分為一般貿易和跨境電商兩種方式,中國對不同的銷售方式實施不同的監管。
跨境電商:在國外生產,產品符合原產國的相關標準和技術規范要求即可,不需要獲得國內的注冊證書或備案憑證,即無需申請藍帽子,產品在國內作為普通食品來銷售。
一般貿易:在國外生產,產品除了符合原產地的法律法規外,同時需要要符合國內的法規,按照國內法規監管,銷售前需要獲得國內的注冊證書或備案憑證,產品可以在線上以及藥店、商場、高端商超、母嬰店等線下實體店渠道銷售。


國家對保健食品的嚴格監管在確保產品安全性和市場規范發展的同時,一定程度上限制了產品創新。
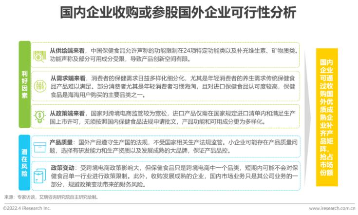
從允許聲稱的功能來看,目前中國保健食品允許聲稱的功能限制在24項特定功能以及補充維生素、礦物質功能;
從已獲批的產品來看,產品類型集中在增強免疫力和補充維生素礦物質兩類產品,合計占已獲得批文產品的近五成,且從目前產品發展趨勢來看,每年獲批的產品仍以這兩類產品為主,說明產品同質化嚴重。
從需求端來看,消費者的功能訴求不斷細分化,尤其是年輕消費者在生活質量方面的養生需求,現有保健食品或將難以滿足。



目前中國對跨境電商監管較為寬松,進口產品僅需在國家規定進口清單內和滿足生產國上市許可,即可向國內消費者展開零售,無需按照國內監管獲得注冊證書或備案憑證。在國內保健食品產品功能聲稱及產品創新受限,同時消費者保健需求日益細分化多樣化的情況下,一些國內無法申請的產品功能可以通過收購國外優質企業補充產品矩陣,搶占市場份額。


保健食品的功能局限在24項功能及補充維生素、礦物質類,且已獲得批文的產品功能偏向滿足中老年人的需求,年輕人的美容、腸胃健康、助眠等更多細分化功能需求難以滿足。隨著年輕人越來越注重養生,在供需不匹配的市場背景下催生了功能性食品的興起,功能性食品作為普通食品在產品形態等方面創新空間更大。

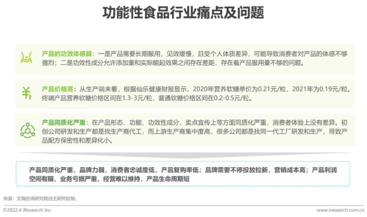
消費者對產品的需求從最基本的滿足生存所需,到享受型需求再到營養保健、預防與治療疾病,對產品的功效性訴求越來越強,使用場景逐漸嚴肅。
保健食品:產品在上市前需要做功能試驗驗證其產品功效,產品功效及有效劑量不達標則無法上市銷售,因此對于保健食品來說在功效性和口感之間發生沖突時優先滿足產品的功效性,其次才是產品口感。
功能性食品:其定位介于休閑食品和保健食品之間,在滿足消費者口感好吃、方便即時的同時兼具功效性,食用場景更加休閑。功能性食品與保健食品在產品定位上不同,滿足不同消費人群的不同的養生保健需求。

功能性食品的創新主要體現在產品形態、規格、包裝、配方及口味上。
產品形態上,功能性食品本質是普通食品,創新空間大,產品形態多樣化,涌現出了軟糖、氣泡水、果凍、乳制品等各種零食態的產品;
產品規格上,功能性食品多采用獨立小包裝,方便攜帶和隨時食用;
產品包裝上,風格活潑、顏值高、色彩明快,符合年輕人的審美;
產品配方上,功能性食品配方延續了近年來低糖低脂的食品風潮,用甜味劑替代傳統的蔗糖,配方健康化;
產品口味上,各種水果、蔬菜等口味,口感好。

功能性食品作為普通食品無法聲稱功效,因此產品多選擇市場教育較為成熟的功能成分,降低消費者教育成本。產品功能上,集中在腸道健康、美容養顏、護眼、助眠、體重管理等年輕人比較關注的方向。

保健食品產品在上市前需要做功能試驗,證明產品有效性,可以明確聲稱功能和有官方批文認證,但其仍然面臨著產品見效慢,消費者對產品體感不強烈導致產品復購率低的問題。功能性食品產品無法直接聲稱功能,且市面上產品價格高同質化嚴重,年輕人喜新厭舊,產品很容易被其他同類產品替代,存在產品復購率低的問題。

產品功效受原材料質量、成分配比、生產工藝及有效成分含量等多重因素影響,目前國家層面對功能性食品暫未有產品監管和認證標準,而消費者端僅能根據產品宣傳對產品配方、外觀等進行淺層次判斷。市面上部分產品存在概念性添加的問題,部分企業的產品質量問題,會影響整個行業的聲譽和消費者的信任。


功能性食品產品在功效上缺乏國家批文背書,產品溢價又高于普通食品,與消費者的溝通成本較高。對企業來說,需要對產品有清晰的定位,把產品的價值正確傳遞給消費者,在產品賣點的溝通上,要聚焦于人群,講出消費者關心的功能訴求,同時要引導消費者對產品合理的心理預期,實現消費者預期、產品價格和產品功效三者之間的平衡。否則,消費者容易對產品形成“又貴又無效”的印象,對產品喪失信任,導致產品復購率低。


根據日本消費者事務廳的定義,食品分為一般食品和保健功能食品兩類。其中,保健功能食品分為特定保健食品、營養機能食品和功能性標示食品三類。特定保健用食品于1991年引入,實行審批制,進入門檻高;營養機能食品于2001年引入,產品成分及用量需使用經過科學認證的營養成分,產品可以直接上市銷售;功能性標示食品于2015年引入,上市前60天企業向消費者事務廳備案即可。以上三種食品獲批后均可對批準的功能進行標示。


日本于2015年4月開始實施功能性標示食品制度,FFC制度在FOSHU市場增速放緩甚至出現負增長的背景下推出,該法案的出臺,激發了企業開發新產品的熱情,刺激了經濟增長。政策的放開使功能性標示食品產品種類不斷豐富,市場規模快速增長。

FFC制度在刺激經濟增長的同時,也存在產品同質化、產品標簽與產品功能不符、產品撤回率高等問題。說明政策監管仍需進一步完善,以及企業在開發產品時需要明確好產品定位及差異性,提高產品上市的成功率和產品生命周期。

在日本人口老齡化日益嚴重及經濟低迷、FOSHU市場增幅放緩的背景下,政府認為生產和銷售更多的保健食品有利于振興經濟,從而催生了FFC制度,一方面可以刺激經濟增長,同時也可以提高國民身體健康水平。
當前中國人口老齡化和人均GDP相當于日本上世紀80年代末、90年代初的水平。從產業發展的角度來看,經過近四十年的發展,中國保健食品行業的法律法規仍處于不斷完善的狀態,中國關于功能性食品的相關制度或將在短期內處于缺失狀態。短期內,中國功能性食品仍將按照普通食品來監管,行業的有序發展需要企業自律。企業需要明確自身產品定位,在法規的許可下與消費者進行正確溝通,引導其對產品功能合理的心理預期。


保健食品行業法規壁壘高,受行政審批影響,產品上市時間難以把控,對于企業來說時間成本和資金成本高。因此,需要企業具備市場前瞻性、較強的研發能力、熟悉行業法規細則。目前市場參與者以保健食品公司為主;藥企也是保健食品賽道的主要玩家,藥企在研發、生產資質等方面的要求比食品嚴格,進入保健食品行業屬于降維入局;近年來,保健食品行業因其成長性及高毛利率屬性吸引不少跨界玩家入局,典型的如乳企,這類企業多通過收購入局,通過收購獲得相應的生產資質和產品線。
功能性食品無論是對企業資金實力還是產品開發周期來說,要求都較低。按照普通食品來監管,產品創新空間大,行業進入壁壘低。功能性食品本質上是普通食品,按照普通食品監管和上市,其進入門檻低,初創公司、傳統食品飲料企業、保健食品企業、制藥企業、原材料供應商等不同背景企業皆紛紛入局。

隨著國家相關行業法規的逐步出臺和不斷細化,國家對保健食品行業的監管日趨嚴格,行業規范化程度和準入門檻進一步提高。保健食品作為特殊食品與普通食品面臨完全不同的監管,對于圈外玩家來說,通過收購是入局較為快速的方式。

對于保健食品大企業而言,考驗其在維護原有產品的基礎上,布局新功能的能力。目前保健食品的24項功能發展較為成熟,產品同質化嚴重,產品創新空間小,企業提前研發和布局新功能,國家政策一旦放開,有利于企業提前卡位,利用批文產品申報的時間差,迅速鋪市場,獲得先發優勢。國家政策雖然鼓勵企業申報新功能,但政策放開時間不確定,企業投資回報周期長,適合研發能力強和資金實力雄厚的大企業。

保健食品行業法規壁壘高,對于初創公司來說,從0開始搭建團隊進入市場,時間成本、資金成本要求高,且已有功能產品發展成熟,產品創新空間有限,與大企業比不具有差異化及競爭優勢,對于初創公司來說,跑出大體量公司的難度大。

功能性食品作為普通食品不存在研發壁壘及法規壁壘,行業進入門檻低,產品上市周期快且可以根據市場變化快速迭代。因此對于功能性食品企業來說,產品的物理屬性很容易被其他玩家追平,在產品日益同質化的市場競爭中,企業在滿足消費者對產品的功能訴求的同時,通過品牌調性和內涵向消費者傳遞品牌精神主張,滿足消費者的情緒價值,占領用戶心智才能實現突圍。

對于成熟企業而言,在原有品類競爭激烈、行業利潤率降低、市場增速緩慢的背景下,拓展功能性食品賽道,一方面可以滿足消費者對食品健康化功能化的訴求,另一方面與普通食品相比,功能性產品溢價高,毛利率更高,有利于提高公司整體盈利水平。
根據企業原有基因不同,成熟企業在生產線、渠道、客群等方面部分資源可以復用。在功能性食品無法聲稱功能及功效性無法衡量的行業現狀下,大廠品牌背書性更強,更容易獲得消費者信任。但另一方面成熟企業可能存在品牌老化問題,在新產品打造與宣傳上要打破老品的局限,采用年輕消費者偏好和容易接受的方式。

功能性食品行業進入門檻低,產品很容易被模仿,對于初創而言想要在產品力容易被追平的領域實現突圍,需要精準洞察用戶未被滿足的潛在需求和消費場景,從細分功能切入,打磨產品力和品牌力,滿足消費者的功能訴求和情感訴求占領用戶心智,抓住時間窗口實現突圍。

